You are viewing an old version of this page. View the current version.

Compare with Current View Page History

« Previous Version 30 Next »


1. Функциональные возможности интеграции с ЕГИСЗ

1.1. Термины и сокращения ЕГИСЗ

ТерминСокращениеОписание
Единая государственная информационная система в сфере здравоохранения (ЕГИСЗ)ЕГИСЗИнформационная система в сфере здравоохранения, предназначенная для автоматизации процессов, сбора и анализа данных в системе здравоохранения РФ
Интегрированная электронная медицинская картаИЭМКПодсистема ЕГИСЗ, в которую медицинскому учреждению необходимо передавать данные
Реестр электронных медицинских документовРЭМДПодсистема ЕГИСЗ, в которую медицинскому учреждению необходимо передавать данные
Структурированный электронный медицинский документСЭМДОсобый формат электронного документа, в котором медицинские учреждения должны передавать данные
Федеральный реестр медицинских и фармацевтических организацийФРМОРеестр, в который медицинские учреждения самостоятельно вносят данные о своей организации
Федеральный регистр медицинских и фармацевтических работниковФРМРРегистр, в который медицинские учреждения самостоятельно вносят данные о своих работниках
Иные информационные системыИИСИнформационные системы, обеспечивающие передачу данных от медицинского учреждения в ЕГИСЗ

1.2. Понятие и подсистемы ЕГИСЗ

Единая государственная информационная система в сфере здравоохранения (ЕГИСЗ) была создана для обеспечения информационной поддержки работы всех участников системы здравоохранения от пациента до региональных и федеральных ведомств. Использование ЕГИСЗ позволяет повысить качество медицинской помощи и ее доступность за счет автоматизации процессов сбора, хранения, обработки и передачи информации о состоянии здоровья граждан РФ. 

ЕГИСЗ регламентируется нормативно-правовыми актами, такими как:

  • Федеральный Закон №323-ФЗ от 21.11.2011;
  • Постановление правительства РФ №447 от 12.04.2018;
  • Приказ МЗ РФ №911н от 24.12.2018;
  • Постановление правительства РФ №852 от 01.06.2021;
  • Постановление правительства РФ №140 от 09.02.2022.
Передача данных в ЕГИСЗ является обязательной как для государственных, так и для коммерческих организаций. Подключение к ЕГИСЗ также является одним из главных требований для получения медицинской лицензии.

В системе участвуют три ключевые стороны:

Роль

Функции

Исполнитель

Оператор данных

Обеспечение работы системы, хранение, обработка, систематизация и предоставление данных от медицинских организаций и других учреждений, которые участвуют в обмене данными

Минздрав РФ (включая компании, уполномоченные Минздравом РФ в качестве операторов данных)

Поставщик данных

Обмен данными с системой

Минздрав РФ, ФНС, медицинские организации, фонды медицинского страхования, фармацевтические организации и т.д.

Пользователь данных

Получение доступа к данным системы

Все вышеперечисленные организации, а также пациенты

На текущий момент ЕГИСЗ включает 13 подсистем. Ниже представлены наиболее известные из них:

  • Федеральная электронная медицинская карта (ИЭМК);
  • Федеральный реестр медицинских и фармацевтических организаций (ФРМО);
  • Федеральный регистр медицинских и фармацевтических работников (ФРМР);
  • Нормативно-справочная информация (НСИ);
  • Регистры по отдельным нозологиям (Мониторинг, RWD, ЛЛО);
  • Система мониторинга закупки лекарственных препаратов (ИАС ЛП);
  • Федеральный реестр электронных медицинских документов (РЭМД);
  • Федеральная электронная регистратура (ФЭР).

В свою очередь, Санаториум интегрируется только с 2 подсистемами ЕГИСЗ – ИЭМК и РЭМД:


1.3. Варианты подключения к ЕГИСЗ

Передача данных из Санаториума в ЕГИСЗ осуществляется через оператора – сервис N3.Health. Сервис разработан компанией ООО «ЭлНетМед».

В упрощенном виде процесс передачи данных из Санаториума в ЕГИСЗ можно представить в виде следующей схемы:


1.4. Интеграция с подсистемами ЕГИСЗ

1.4.1. Описание интеграции с подсистемой ИЭМК ЕГИСЗ

1.4.1.1. Общая информация о подсистеме ИЭМК ЕГИСЗ

Сервис ИЭМК состоит из следующих модулей: Модуля работы с пациентами и Модуля сбора статистики:

  • Модуль работы с пациентами обеспечивает прием, хранение, изменение и выдачу по поисковым запросам данных о лицах (пациентах), обращавшихся в медицинские организации за медицинской помощью;
  • Модуль сбора статистики обеспечивает сбор, хранение и изменение данных об оказании медицинской помощи организациями.


1.4.1.2. Что Санаториум передает в ИЭМК?

Интеграция с ИЭМК ЕГИСЗ реализована в соответствии с требованиями к составу и параметрам методов, регламентами подключения и формата передачи данных федерального сервиса ИЭМК ЕГИСЗ, опубликованным по адресу http://portal.egisz.rosminzdrav.ru/materials.

На данный момент в подсистему ИЭМК ЕГИСЗ передается только статистическая информация из Истории болезни пациента:

Вид информацииСодержание
Информация о пациенте
  1. ФИО;
  2. Дата рождения;
  3. Пол;
  4. СНИЛС.
Информация о Лечащем враче пациента
  1. ФИО;
  2. Пол;
  3. СНИЛС;
  4. Должность;
  5. Специальность.
Информация о законченном случае лечения
  1. Сроки лечения пациента по путевке;
  2. Отделение;
  3. Основной и сопутствующие диагнозы при выписке;
  4. Итоги лечения из заключительного приема Лечащего врача;
  5. Результаты лечения из заключительного приема Лечащего врача.


1.4.1.3. Как Санаториум передает данные в ИЭМК?

  1. Ежедневно системная периодическая задача осуществляет в системе поиск закрытых Историй болезни и выгружает из них информацию в сервис N3Health.
  2. Если полученные данные проходят первичную проверку сервисом, то в Санаториум возвращается результат об успешной отправке данных. Далее N3Health передает эти данные в федеральный сервис ИЭМК.
  3. Если данные не проходят первичную проверку, то в Санаториум возвращается ошибка.
  4. Сведения об удачных и неудачных результатах отправки в N3Health сохраняются в базе данных Санаториума. Для более детальной информации можно использовать отчет «Выгрузка данных в подсистему ИЭМК».

Настройку системных периодических задач для выгрузки документов в сервис N3.Health выполняют сотрудники ООО «Квирко».


1.4.1.4. Какие Истории болезни попадают в выгрузку для передачи в ИЭМК?

  • История болезни должна быть в статусе «Закрыта и сдана в архив».
  • Дата выезда пациента в Истории болезни должна быть проставлена. Если она больше или равна дате, которая указана в настройках периодической задачи, то такая История болезни попадет в выгрузку.
  • В Истории болезни должен быть проведен заключительный прием Лечащего врача. В протоколе приема должен быть проставлен Основной диагноз, заполнены поля протокола «Итоги лечения» и «Результаты лечения».
  • Амбулаторные карты в выгрузку не попадают и в ИЭМК не передаются.


1.4.2. Описание интеграции с подсистемой РЭМД ЕГИСЗ

1.4.2.1. Общая информация о подсистеме РЭМД ЕГИСЗ

  • РЭМД используется для учета и организации электронного документооборота в сфере охраны здоровья. РЭМД обеспечивает длительный срок хранения документов (до 25 лет), передачу сведений в другие ведомственные ИС (в т.ч. Роспотребнадзор), а также взаимодействие с государственными и частными клиниками. Документы из РЭМД доступны пациенту в Личном кабинете на Госуслугах.
  • В РЭМД передаются документы, которые предварительно подписываются электронной цифровой подписью (далее – ЭЦП) врача и медицинской организации.
  • Данные передаются в РЭМД в виде структурированных электронных медицинских документов (СЭМД) в соответствии с международным стандартом CDA (Clinical Document Architecture). Такие документы имеют формат XML и с 1 января 2024 года могут передаваться только в таком формате (ранее документы принимались в формате PDF/A). Унифицированная структура СЭМД обеспечивает возможность для экспорта документов в разные информационные системы как на уровень других клиник, так и на уровень региональных и федеральных систем.
  • Полный список документов, которые принимает РЭМД, можно найти по ссылке.


1.4.2.2. Какие виды СЭМД есть в Санаториуме?

На текущий момент Санаториум может передавать следующие виды СЭМД:

  • протоколы консультаций;
  • протоколы инструментальных исследований;
  • выписные эпикризы;
  • обратные талоны;
  • направления на медико-социальную экспертизу МСЭ;
  • медицинские заключения по результатам медицинского осмотра работника для предоставления в подсистему ЭЛМК (реестр электронных медицинских книжек);
  • медицинские заключения по результатам предварительного (периодического) медицинского осмотра (обследования).

СЭМД для лабораторных исследований не передаются, так как еще находятся в разработке.


1.4.2.3. Что Санаториум передает в РЭМД?

Вид информацииСодержание
Информация о пациенте
  1. ФИО;
  2. Дата рождения;
  3. Пол;
  4. СНИЛС.
Информация о медицинской организации
  1. Полное наименование организации;
  2. ОГРН организации;
  3. Юридический адрес организации;
  4. OID организации;
  5. OID структурного подразделения организации (если организация имеет филиалы);
  6. Наименование и код региона, состоящий из 2-х символов;
  7. Данные о лицензии медицинской деятельности и органе, ее выдавшем;
  8. Адрес электронной почты и номер телефона в формате +7.
Информация о специалисте, проводившем прием
  1. ФИО;
  2. Пол;
  3. СНИЛС;
  4. Должность.


1.4.2.4. Как передаются данные из Санаториума в РЭМД?

  1. Врач завершает прием и подписывает с помощью ЭЦП шаблон протокола (в случае с выписным эпикризом – закрывает и подписывает ЭЦП Историю болезни). 
  2. Данные приема проходят проверку по схематрону (рассматривается далее). В случае обнаружения ошибок СЭМД не формируется. Если ошибок не обнаружено, то СЭМД формируется и становится доступен в модуле "Документы" (рассматривается далее). В модуле "Документы" также отображается статус отправки СЭМД в ЕГИСЗ. Если проверка по схематрону выполнена успешно, статус меняется на "Первичная валидация пройдена".
  3. Далее СЭМД подписывается ЭЦП от лица медицинской организации в модуле "Документы". Системная периодическая задача выгружает СЭМД (период выполнения задачи зависит от ее настроек) и отправляет его в N3Health. Каждый СЭМД, подписанный ЭЦП, также сохраняется на сервере.
  4. При обнаружении ошибок сервисом N3Health в Санаториум возвращается ошибка, статус отправки СЭМД меняется на "Ошибка N3Health". Если ошибок не обнаружено, статус отправки меняется на "Документ успешно отправлен в N3Health". Далее сервис передает данные в РЭМД.
  5. Если при проверке РЭМД обнаруживает ошибки, то он возвращает ошибку в N3Health, который, в свою очередь, возвращает ее в Санаториум. Санаториум меняет статус отправки СЭМД на "Ошибка РЭМД". Если ошибок не обнаружено, то документ загружается в РЭМД, а Санаториум меняет статус отправки СЭМД на "Документ успешно зарегистрирован".
  6. СЭМД передаются по всем пациентам, независимо от того, выгружаются они из Истории болезни или из Амбулаторной карты.

В упрощенном виде передачу данных из Санаториума в РЭМД можно представить в виде следующей схемы:

Настройку системных периодических задач для выгрузки документов в сервис N3.Health выполняют сотрудники ООО «Квирко».


1.4.2.5. Этапы проверок данных для передачи в РЭМД

Перед тем, как документ будет выгружен и зарегистрирован в РЭМД, он проходит несколько этапов проверок:

  • Проверка СЭМД при генерации в Санаториуме;
  • Проверка СЭМД при выгрузке в сервис N3Health;
  • Проверка СЭМД при выгрузке в РЭМД.


1.4.2.5.1. Проверка при генерации СЭМД в Санаториуме

При генерации СЭМД в Санаториуме правильность заполнения данных в документе проверяет специальная служба – «валидатор», которая предварительно устанавливается на сервере медицинской организации (Подробнее: 2.2.4. Требования к серверу для установки сервиса для проверки СЭМД).

Установку службы производят сотрудники Отдела технической поддержки ООО «Квирко».

«Валидатор» выполняет проверку СЭМД по схематрону. Для каждого вида СЭМД разрабатывается свой собственный схематрон.

Схематрон – это специальный файл проверки на языке Schematron, который позволяет осуществлять более тонкую, специфическую проверку для каждого вида СЭМД. Файлы схематронов публикуются на Портале оперативного взаимодействия участников ЕГИСЗ.

Если при проверке СЭМД были выявлены ошибки, то они отобразятся при просмотре печатной формы СЭМД в разделе «Ошибки документа» с указанием части документа, в которой обнаружена ошибка:


1.4.2.5.2. Проверка при выгрузке в сервис N3Health
  • Сервис N3Health проверяет валидность структуры отправляемого СЭМД (все ли поля заполнены, верный ли формат данных и т.д.).
  • Все результаты выгрузок СЭМД в N3Health сохраняются в базе данных Санаториума.
  • Более подробную информацию можно получить на вкладке «Синхронизация с РЭМД» в модуле «Документы» (рассматривается далее).


1.4.2.5.3. Проверка при выгрузке в РЭМД
  • РЭМД осуществляет проверку содержимого СЭМД по своей базе на предмет соответствия.
  • Для уточнения наличия возможных ошибок при проверке документа РЭМД в Санаториуме используется вкладка «Синхронизация с РЭМД» в модуле «Документы»Доступ к вкладке регулируется отдельным правом «Право на просмотр синхронизации с РЭМД».
  • Для получения статуса отправки данных в РЭМД Санаториум обращается к API N3Health. Обращение производится при помощи системной периодической задачи.


1.4.2.6. Работа в модуле «Документы»

Модуль «Документы» был разработан для возможности подписания СЭМД, которые требуют подписи от лица медицинской организации. Также в данном модуле можно уточнить статус отправки СЭМД в РЭМД.

Модуль состоит из двух вкладок: «Подписание документов» и «Синхронизация с РЭМД».


1.4.2.6.1. Описание вкладки «Подписание документов»

На вкладке «Подписание документов» доступны следующие действия:

  • поиск сформированных СЭМД по дате создания;
  • просмотр сформированных СЭМД;
  • выбор нескольких СЭМД для одновременного подписания с помощью ЭЦП. 

На вкладку выводится список СЭМД, которые уже подписаны их автором и ожидают подписи медицинской организации. Чтобы подписать СЭМД, необходимо выбрать его в списке и нажать кнопку «Подписать». Секция «ЭЦП» позволяет сразу выбрать сертификат, которым будет подписываться документ, чтобы не запрашивать его каждый раз.

Условия для возможности просмотра и подписания СЭМД на вкладке «Документы»:

  1. В схеме подписания СЭМД указан данный пользователь.
  2. В схеме подписания СЭМД указана организация, и у пользователя есть право «Право на подпись документов ЭЦП от имени организации».


1.4.2.6.2. Описание вкладки «Синхронизация с РЭМД»

Вкладка «Синхронизация с РЭМД» предназначена для проверки статусов отправки СЭМД в N3.Health и в РЭМД.

Доступ к вкладке регулируется отдельным правом «Право на просмотр синхронизации с РЭМД».

Описание полей таблицы на вкладке:

  • № ИБ – номер ИБ, из которой производилась выгрузка документа;
  • ФИО – ФИО пациента;
  • Название документа – наименование выгружаемого СЭМД;
  • Тип документа – тип выгружаемого СЭМД;
  • Дата изменения документа – дата последнего изменения, которое вносилось в документ;
  • Дата обновления статуса интеграции – дата последнего срабатывания джоба для данного СЭМД;
  • Статус отправки – текущий статус документа при отправке в РЭМД;
  • ФИО подписавшего специалиста – ФИО сотрудника, который подписал документ с помощью ЭЦП;
  • Дополнительная информация – информация об ошибках, которые присылает N3Health в случае неудачной отправки документа в РЭМД. 

Для получения статуса отправки данных МИС «Санаториум» обращается к API N3Health https://api.n3health.ru/eventlog/. Обращение производится при помощи системной периодической задачи. На вкладке доступна фильтрация отправленных документов по следующим статусам:

  • Документ успешно зарегистрирован (при регистрации документа в РЭМД);
  • Первичная валидация пройдена;
  • Ошибка РЭМД;
  • Ошибка N3Health;
  • Статус отсутствует;
  • Документ успешно отправлен в N3Health.


2. Настройка подключения нового объекта к ЕГИСЗ

2.1. Описание этапов подключения к ЕГИСЗ

Модуль интеграции МИС «Санаториум» с ЕГИСЗ является платным. Для его приобретения объект заключает Договор с компанией ООО «Квирко».

Процедура подключения нового объекта к ЕГИСЗ состоит из следующих этапов (где Заказчик  объект, а Исполнитель  ООО «Квирко»):

ЭтапОтветственный
1Регистрация данных о медицинской организации и ее сотрудниках в ФРМР и ФРМО (Подробнее: Что такое федеральный регистр медработников и федеральный реестр медорганизаций)Заказчик
2Подготовка программно-технической инфраструктуры объекта в соответствии с требованиями к серверу и клиентским станциям (Подробнее: 2.2. Технические характеристики программных средств и среды функционирования)Заказчик
3Заполнение и корректировка данных о медицинских работниках в их карточках, настройка справочников услуг (консультаций, ИИ и ЛИ) в МИС «Санаториум» в соответствии с требованиями для выгрузки в ЕГИСЗ (Подробнее: 2.3. Заполнение данных в МИС «Санаториум»)Заказчик
4Предоставление сведений о медицинской организации, необходимых для выгрузки в ЕГИСЗ (Подробнее: 2.3.1. Данные о медицинской организации)Заказчик
5

Формирование заявки на подключение медицинской организации к промышленной среде подсистем РЭМД и ИЭМК через сервис подрядчика ООО «ЭлНетМед»

Исполнитель
6Подписание заявки на подключение медицинской организации к промышленной среде подсистем РЭМД и ИЭМК (с подписью руководителя и печатью организации)Заказчик
7Передача подписанных заявок для регистрации в подсистемах подрядчику ООО «ЭлНетМед»Исполнитель
8Регистрация медицинской организации в подсистемах РЭМД и ИЭМКФедеральный портал (подрядчик ООО «ЭлНетМед» передает заявки на регистрацию)
9Установка и настройка «VipNet Client», полученного от подрядчика ООО «ЭлНетМед», на предоставленном Заказчиком отдельном сервере (после того, как Заказчик сообщает менеджеру адрес сервера и данные для подключения, сотрудник ОТП вносит их на страницу объекта на Конфлюенсе и передает эту информацию руководителю отдела внедрения МИС «Санаториум»)Исполнитель
10Подключение выгрузки данных в «Продакшн» среду подрядчика ООО «ЭлНетМед» (подрядчик данные передает в федеральный сервис)Исполнитель
11Подписание протокола приема в МИС «Санаториум»Заказчик
12Проверка статуса выгруженного протокола приема из МИС «Санаториум» в ЕГИСЗЗаказчик, Исполнитель
VipNet Client – это программное обеспечение для защиты сетевого трафика на рабочих местах пользователей. ViPNet Client фильтрует весь входящий и исходящий трафики компьютера и позволяет обмениваться данными с другими узлами ViPNet по защищенному VPN-каналу. Для работы ViPNet Client требуются ключи ViPNet, это файл с расширением DST (лицензия). Данные ключей VipNet Client передаются контактному лицу со стороны Исполнителя, которое указано в заявке. 


2.1.1. Формирование заявки на подключение к промышленной среде ЕГИСЗ

Заявка формируется через портал, который предоставляет подрядчик ООО «ЭлНетМед» (N3.Health):

Шаг 1. При заполнении заявки вводится ИНН организации. Если она зарегистрирована в ФРМО, то данные организации (полное наименование и OID) подтянутся в поля автоматически:

Шаг 2. После заполнения необходимых данных скачиваются готовые документы и передаются на подписание медицинской организации:

Шаг 3. После подписания заявки медицинской организацией сканы заявок загружаются на портал. В случае, если медицинская организация имеет несколько структурных подразделений (или филиалов), зарегистрированных по разным адресам, то указывается информация о каждом из них. Данные о зарегистрированных подразделениях подтягиваются из ФРМО, в списке их необходимо выбрать галочками, т.к. в этом случае на каждое подразделение будет сформирована отдельная заявка:

В ФРМО ЕГИСЗ имеются следующие типы структурных подразделений:

  • Амбулаторный (в том числе сведения о кабинетах и профилях оказания помощи в них);
  • Стационарный (в том числе сведения об отделениях и профилях оказания помощи в них);
  • Лабораторно-диагностический (в том числе сведения о кабинетах и их типе);
  • Инструментально-диагностический (в том числе сведения о кабинетах и их типе);
  • Скорая медицинская помощь (СМП) (в том числе сведения о бригадах);
  • Административно-хозяйственные (вспомогательный) – указываются сведения о структурных подразделениях, не вошедших в перечень выше, но где трудоустроены сотрудники участвующие в медицинской деятельности. Например, администрация больницы.

Как узнать, что организация имеет филиалы?

Филиалы имеют КПП, отличное от КПП основной организации, а также присутствуют в выписке из ЕГРЮЛ в разделе «Филиалы». Выписку из ЕГРЮЛ можно получить на сайте по ссылке, указав данные организации.

Если подразделения отсутствуют, то указывается город и адрес основного подразделения:

Далее заполняются данные для передачи ключей VipNet Client:

  • ОС – операционная система, под управлением которой находится сервер, на котором будет установлен VipNet Client;
  • Фактический адрес установки – адрес местонахождения сервера, на котором будет будет установлен VipNet Client (например, Ставропольский край, г. Ессентуки, ул. Пушкина, 16).
ИНН организации и сведения о фактическом адресе сервера, на котором будет установлен VipNet Client, должен сообщить менеджер данного объекта.

Данные ключей VipNet Client передаются контактному лицу со стороны Исполнителя, которое указано в заявке. 

На адрес электронной почты контактного лица придет следующая информация:

  • ссылка на дистрибутив VipNet Client;

  • идентификатор медицинской организации;

  • авторизационный ключ;

  • ключ ViPNet;

  • инструкция по установке VipNet Client.

Пароль для ключа VipNet приходит в СМС, отправленном на номер телефона контактного лица.


2.2. Технические характеристики программных средств и среды функционирования

2.2.1. Требования к серверу SQL и серверу приложений

Параметр

До 30 тыс. ИБ/Амб. карт

Свыше 30 тыс. ИБ/Амб. карт

Свыше 100 тыс. ИБ/Амб. карт

Операционная система

Windows Server 2016

Windows Server 2016

Windows Server 2019

СУБД

Microsoft SQL Server 2016 Standard

Microsoft SQL Server 2016 Standard

Microsoft SQL Server 2017 Standard

CPU

Intel Xeon 8-cores (Base: 2500 МГц, Turbo: 3500 МГц)

Intel Xeon 10-cores (Base: 2500 МГц, Turbo: 3500 МГц)

Intel Xeon 8-cores (Base: 2500 МГц, Turbo: 3500 МГц) x2 (2 CPU)

RAM

16 Гб

32 Гб

64 Гб

HDD

512 Гб SSD + 512 Гб HDD (Backup)

512 Гб SSD + 512 Гб HDD (Backup)

2 Тб SSD + 2 Тб HDD (Backup)

Сеть

Ethernet 1GB

Ethernet 1GB

Ethernet 1GB

Дополнительные требования

Microsoft .NET Framework 4.8;

Сетевые задержки между клиентами и сервером не более 1 мс.


2.2.2. Требования к клиентским станциям

Клиентские станции специалистов – это АРМ лечащих врачей и консультантов, которые будут подписывать протоколы консультаций, инструментальных/лабораторных исследований и выписной эпикриз при закрытии ИБ. На данных АРМ устанавливается МИС «Санаториум».

Параметр

Минимальные

Рекомендуемые

Операционная система

Windows 10

Windows 10

CPU

Intel Core i3 4-cores (Base: 3600 МГц, Turbo: 4300 МГц)

Intel Core i3 4-cores (Base: 3700 МГц, Turbo: 4400 МГц)

RAM

4 Гб

8 Гб

HDD

100 Гб SSD

200 Гб SSD

Монитор

19" 1920x1080 (16:9)

24" 1920x1080 (16:9)

Видеокарта

Встроенная

Встроенная

Сеть

Wifi A,B, Ethernet 100 MB

Ethernet 1GB

Дополнительные требования

Microsoft .NET Framework 4.8;

CryptoPro CSP 5.0+;

CryptoPro .NET 1.0.7775+;

Сертификат ЭЦП пользователя, установленный в сертификаты локального компьютера (либо наличие физического носителя с ЭЦП);

Сетевые задержки между клиентом и сервером не более 1 мс

В случае, если работа осуществляется с физическим носителем ЭЦП, то подписать документы в МИС «Санаториум» можно будет только при условии, если носитель физически находится в клиентской станции (с сертификатом, добавленным в сертификаты клиентской станции, таких ограничений нет).

2.2.3. Требования к серверу/компьютеру для установки VipNet Client:

Обращаем внимание, что для VipNet Client должен быть обязательно выделен отдельный сервер.

Параметр

Минимальные

Рекомендуемые

Операционная система

Windows 7 (32/64-разрядная);

Windows 8 (32/64-разрядная);

Windows 8.1 (32/64-разрядная);

Windows 10 (32/64-разрядная) следующих версий и сборок:

Версия 1803, сборка 17134;

Версия 1809, сборка 17763;

Версия 1903, сборка 18362;

Версия 1909, сборка 18363;

Версия 2004, сборка 19041;

Версия 20H2, сборка 19042;

Версия 21H1, сборка 19043.

Server 2012 Standard (64-разрядная);

Server 2012 R2 Standard (64-разрядная);

Server 2016 (64-разрядная), сборка 14393;

Server 2019 (64-разрядная), сборка 17763.

CPU

Intel Core 2 Duo или другой схожий по производительности x86-совместимый процессор с количеством ядер 2

Intel Core 2 Duo или другой схожий по производительности x86-совместимый процессор с количеством ядер 4

RAM

2 Гб

4 Гб

HDD

25 Гб HDD

50 Гб HDD

Видеокарта

Встроенная

Встроенная

Сеть (выход в интернет для отправки данных)

Ethernet 100 MB

Ethernet 1GB

Дополнительные требования

Сервер МИС «Санаториум» должен иметь доступ к данному серверу (доступ по протоколу TCP порты 80-83,443,8000-8001,8443), так же данный сервер должен иметь доступ к координатору (ViPNet сеть №12848, по адресу vipnet.n3health.ru (176.118.20.130) и по протоколу UDP с порта 55777 на порт 55777) по сети Интернет.

2.2.4. Требования к серверу для установки сервиса для проверки СЭМД

Параметр

Минимальные

Рекомендуемые

Операционная системаОС Ubuntu 24.04 LTS или Ubuntu 22.04 LTSОС Ubuntu 24.04 LTS или Ubuntu 22.04 LTS
CPUIntel Core 2 Duo или другой схожий по производительности x86-совместимый процессор с количеством ядер 2Intel Core 2 Duo или другой схожий по производительности x86-совместимый процессор с количеством ядер 4
RAM4 Гб4 Гб
HDD25 Гб HDD25 Гб HDD
ВидеокартаВстроеннаяВстроенная
Сеть (выход в интернет для отправки данных)Ethernet 100 MBEthernet 100 MB
Дополнительные требованияК данному серверу должен быть доступ с сервера МИС «Санаториум» по порту 8111


2.3. Заполнение данных в МИС «Санаториум»

2.3.1. Данные о медицинской организации

Данные о медицинской организации указываются в настройках администрирования системы.

Данные вносят сотрудники Отдела технической поддержки ООО «Квирко». Для этого объекту необходимо предоставить следующую информацию:


2.3.2. Титульная страница Истории болезни

На Титульной странице ИБ заполняются следующие данные о пациенте:

  • СНИЛС;
  • Отделение.

Указанные поля не являются обязательными, поэтому система не проверяет их перед сохранением ИБ.

В качестве отделения указывается реальное отделение на объекте (например, «реабилитация», «терапевтическое» и т.д.).

Есть возможность настроить автоматическую передачу информации об отделении в случае, если оно всегда одно и то же, без необходимости выбирать каждый раз отделение на Титульной странице. Для настройки функционала необходимо обратиться в Службу технической поддержки.


2.3.3. Данные о медицинском работнике

Данные врача заполняются в модуле «Сотрудники» в карточке сотрудника на вкладке «Общие данные»:

Данные заполняются в строгом соответствии с Федеральным регистром медицинских работников (ФРМР). Если в регистре у врача указаны более 1-й должности, то необходимо исходить из того, как врач работает на объекте. Если он совмещает на объекте 2 должности, то вносятся обе (возможность выбирать в Санаториуме несколько должностей доступна с версии 2.32.3666).

Заполняются следующие поля:

  • ФИО;
  • Пол;
  • Должность;
  • Специальность;
  • СНИЛС (указывается 11 цифр без разделителей).


2.3.3. Код НСИ в справочнике «Инструментальные исследования»

Для всех инструментальных исследований, которые подлежат выгрузке, заполняется поле «Код НСИ» в соответствии с Федеральным справочником инструментальных диагностических исследований НСИ:

Для консультаций заполнение кода НСИ не требуется, т.к. СЭМД консультации не содержит это значение.



2.3.4. Код НСИ в справочнике «Организационная структура»

Для отделения должен быть указан код НСИ:

Список отделений объекта и коды НСИ можно найти по ссылкеВ качестве кода НСИ берется значение из поля справочника «Идентификатор типа структурного подразделения»:


2.4. Заполнение обязательных полей в шаблоне протокола приема

Для корректного формирования СЭМД в системе необходимо, чтобы в шаблоне протокола были заполнены обязательные поля. Данные поля могут различаться в зависимости от вида СЭМД.

Ниже представлены правила заполнения полей шаблона протокола для СЭМД, уже реализованных в системе.

2.4.1. Обязательные поля для СЭМД протокола консультации

Наименование секции

Обязательность ДА/НЕТ

Анамнез заболеванияНЕТ: информация может отсутствовать
Анамнез жизниНЕТ: информация может отсутствовать
ОбъективноДА: не может отсутствовать
ЗаключениеДА: не может отсутствовать
ДиагнозДА: не может отсутствовать

2.4.2. Обязательные поля для СЭМД протокола инструментального исследования

Наименование секции

Обязательность ДА/НЕТ

ОборудованиеНЕТ: информация может отсутствовать
ОбъективноДА: не может отсутствовать
ЗаключениеДА: не может отсутствовать
РекомендацииНЕТ: информация может отсутствовать

2.4.3. Обязательные поля для СЭМД эпикриза

Наименование секции

Место заполнения

Обязательность ДА/НЕТ

Проведенные консультации

(все консультации узких специалистов)

-НЕТ: информация может отсутствовать
НО если консультации есть, то в них обязано быть ЗаключениеКонсультацияДА: не может отсутствовать
Проведенные инструментальные исследования-НЕТ: информация может отсутствовать
НО если исследования есть, то в них обязано быть ЗаключениеИнструментальное исследованиеДА: не может отсутствовать
Дата и время поступленияПервичный прием ЛВ (дата начала консультации)ДА: не может отсутствовать
ЖалобыПервичный прием ЛВДА: не может отсутствовать. 
Объективные данныеПервичный прием ЛВДА: не может отсутствовать. 
ЗаключениеПервичный прием ЛВДА: не может отсутствовать. 
Диагноз (основной)Титульная ИБ, Первичный прием ЛВДА: не может отсутствовать.

2.4.4. Обязательные поля для СЭМД обратного талона санаторно-курортной карты

Наименование секции

Место заполнения

Обязательность ДА/НЕТ

Проведенное лечениеОсновной Лист назначений - Лечебные процедурыНЕТ: информация может отсутствовать
Период санаторно-курортного лечения с .. поТитульный лист ИБДА: не может отсутствовать
Диагноз с места отбораТитульный лист ИБДА: не может отсутствовать
Рекомендации по дальнейшему лечениюЗаключительный прием ЛВ - поле РекомендацииДА: не может отсутствовать. 
Наличие обострений, потребовавших отмену процедурЗаключительный прием ЛВДА: не может отсутствовать. 
ЭпикризЗаключительный прием ЛВ - поле Итоги леченияДА: не может отсутствовать. 
Результат леченияЗаключительный прием ЛВДА: не может отсутствовать.
Для формы обратного талона СКК для детей дополнительно указывается:
Наличие контакта с инфекционными больнымиТитульный лист ИБ, доп.поле с кодом CONTACT тип boolДА: не может отсутствовать


2.5. Настройка подписания СЭМД

В ЕГИСЗ отправляются только подписанные врачом и медицинской организацией документы. Для этого в настройках услуги в соответствующем справочнике нужно указать, что ее протокол должен подписываться ЭЦП. Указать это можно как на конкретной услуге, так и на группе:

Подписание СЭМД выписного эпикриза осуществляется при закрытии Истории болезни. Настройку подписания СЭМД выписного эпикриза производят сотрудники Отдела технической поддержки ООО «Квирко».

При подписании шаблона протокола врачом в системе генерируется СЭМД, который затем становится доступен в модуле «Документы» для подписания ЭЦП медицинской организации. СЭМД выписного эпикриза формируется при закрытии Истории болезни и подписании ее с помощью ЭЦП.

Шаблоны СЭМД предварительно настраиваются в системе техническими специалистами ООО «Квирко». 


2.5.1. Кто и как должен подписывать СЭМД?

Для регистрации электронных медицинских документов в РЭМД необходимо, чтобы электронный документ был подписан двумя электронными подписями:

  • ЭЦП медицинского работника, проводившего прием (выполнившего медицинские манипуляции), который является автором документа в МИС;
  • ЭЦП медицинской организации, где этот прием состоялся (данная электронная подпись содержит ОГРН/ОГРНИП организации).

Необходимо учитывать следующий список требований к ЭЦП медицинского работника и ЭЦП медицинской организации.


2.5.1.1. Требования к ЭЦП медицинского работника

  1. Сертификат УКЭП должен быть выдан аккредитованным удостоверяющим центром (УЦ). В цепочке корневых УЦ должен быть УЦ Минздрава России.
  2. Врач, чьей УКЭП подписан протокол, должен быть зарегистрирован в ФРМР. СНИЛС и ФИО врача, указанные в УКЭП врача, должны соответствовать данным в ФРМР. Должность врача, указанная в ФРМР, должна входить в перечень должностей, разрешенных для подписи документов для отправки в РЭМД. Перечень допустимых должностей доступен по ссылке.

На рабочей станции пользователя должен быть установлен модуль CryptoProPlugin (настройку модуля производят сотрудники Отдела технической поддержки ООО «Квирко»), а также Crypto Pro.NET, и Crypto Pro CSP 5.0.

Чтобы пользователь мог при завершении приема подписывать протоколы с помощью ЭЦП в Санаториуме, у него должно быть активно право «Право на подпись документов ЭЦП» (для возможности подписания выписного эпикриза – «Право на подпись документов при закрытии ИБ»):


2.5.1.2. Требования к ЭЦП медицинской организации

  • До 1 сентября 2023 года сотрудники организаций могли получать ЭЦП юридического лица, которая содержала в себе ОГРН организации. Таким образом, раньше СЭМД могла быть подписана как руководителем организации, так и любым сотрудником, который имел такую ЭЦП.
  • Но 1 сентября 2023 года вступил в силу Федеральный закон № 536-ФЗ, который запретил выдачу сертификатов ЭЦП представителям организаций, не являющимся руководителями. По новым правилам сотрудники могут получать только ЭЦП физического лица. Такая ЭЦП не содержит в себе ОГРН организации, а для возможности подписания ею документов закон ввел обязательным условием с 1 сентября 2023 года применение машиночитаемых доверенностей (электронный аналог бумажной доверенности на подписание электронных документов). Техническая возможность использования МЧД пока не реализована федеральным сервисом.
  • При этом в срок до 31 августа 2024 года закон разрешал использовать ЭЦП юридического лица, которые были выданы до 1 сентября 2023 года. 

Общие требования к ЭЦП медицинской организации:

  1. Сертификат УКЭП должен быть выдан аккредитованным удостоверяющим центром (УЦ). В цепочке корневых УЦ должен быть УЦ Минздрава России.
  2. Медицинская организация, чьей УКЭП подписан протокол, должна быть зарегистрирована в ФРМО.

На данный момент подписать СЭМД от имени организации можно следующими способами:

  1. ЭЦП юридического лица, которая содержит ОГРН организации и выдается только руководителям организации. Для возможности использования ЭЦП руководителя в МИС «Санаториум» был разработан модуль «Документы». Таким образом, в модуле «Документы» генеральный директор может вручную выделить все документы, в которых требуется его подпись, и подписать их. 
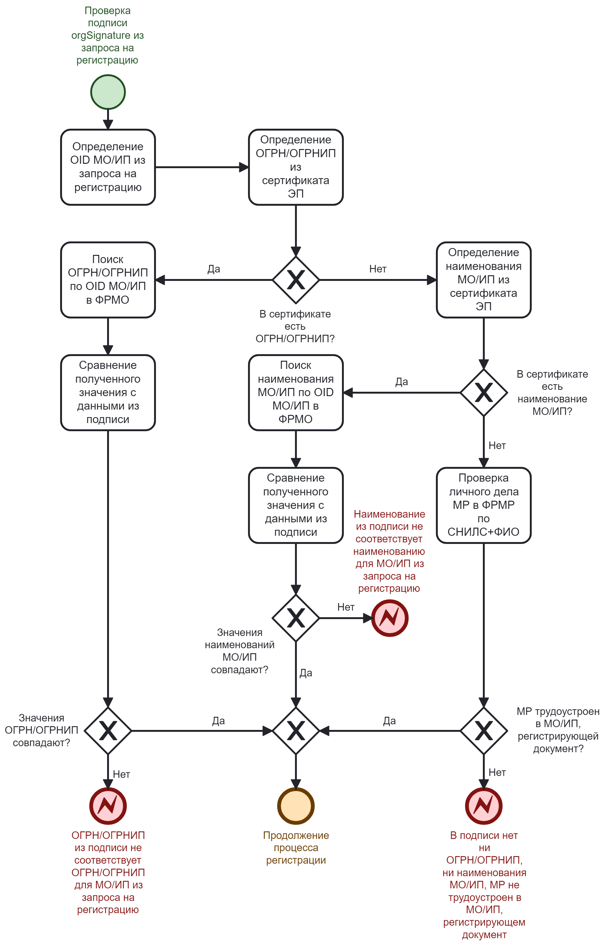
  2. ЭЦП физического лица (уполномоченного подписывать такие документы главврача или начмеда). Это новый алгоритм подписания документов, запущенный на федеральном уровне с июня 2024 года в дополнение к уже существующей схеме подписания СЭМД (см. подробнее в статье). Такая ЭЦП не содержит ОГРН/ОГРНИП медицинской организации, поэтому согласно новому алгоритму проверка ЭЦП в блоке «подпись медицинской организации» может осуществляться по другим параметрам, таким как:
    1. ФИО и СНИЛС врача в ФРМР (поэтому врач должен быть зарегистрирован в ФРМР);
    2. Наименование и OID медицинской организации/ИП (если сотруднику был выдан специальный сертификат ЭЦП, который содержит дополнительные атрибуты, такие как OID организации).
  3. Обезличенная ЭЦП. Такая подпись содержит ОГРН организации, но не содержит данных о владельце (см. подробнее в статье).

Так выглядит алгоритм проверки подписи медицинской организации:

Таким образом, можно выделить следующие требования к УКЭП медицинской организации в зависимости от типа сертификата:

Тип ЭЦПТребования к ЭЦП
ЭЦП юридического лица

Должна содержать ОГРН организации, идентичный данным в ФРМО.

ЭЦП физического лица

Физическое лицо должно являться медработником, зарегистрированным в ФРМР (для возможности проверки его подписи по ФИО и СНИЛС в ФРМР). Если ЭЦП содержит наименование и OID медицинской организации/ИП, тогда проверка будет осуществляться по ним, и эти данные также должны быть идентичны тем, которые указаны в ФРМО.

Обратите внимание, что право медработника подписывать документы от имени организации также должно быть подтверждено соответствующим внутренним документом (Подробнее: 2.6. Требования к дополнительной документации 2.6.2. – Документ, подтверждающий право медицинского сотрудника подписывать СЭМД от имени медицинской организации).

Обезличенная ЭЦПДолжна содержать ОГРН организации, идентичный данным в ФРМО.

При подписании документов от лица медицинской организации мы рекомендуем использовать сертификат ЭЦП физического лица.


2.6. Требования к дополнительной документации

Существует ряд требований, согласно которым на объекте должна храниться дополнительная бумажная документация, заверенная собственноручной подписью. К такой документации относятся:

  • Согласие на передачу персональных данных в ЕГИСЗ;
  • Документ, подтверждающий право медицинского сотрудника подписывать СЭМД от имени медицинской организации.


2.6.1. Согласие пациента на передачу данных в ЕГИСЗ

Согласие пациента не требуется для передачи в ЕГИСЗ обезличенных сведений об оказанной медпомощи. Однако в соответствии с постановлением Правительства от 09.02.2022 № 140 согласие пациента требуется для предоставления в ЕГИСЗ медицинской документации или сведений о состоянии его здоровья. Эта информация может быть отражена в Согласии на обработку персональных данных. Также в документе должна быть указана информация о том, кто является оператором передачи данных в ЕГИСЗ – в данном случае это компания ООО «ЭлНетМед» (разработчик сервиса N3.Health) например, следующей строкой: «Согласно лицензионным требованиям мы передаем данные в ЕГИСЗ (Единая информационная система здравоохранения) через ООО «ЭлНетМед» (N3.Health)». 

Если же пациент отказывается от передачи данных в ЕГИСЗ, то в этом же документе он фиксирует отказ.


2.6.2. Документ, подтверждающий право медицинского сотрудника подписывать СЭМД от имени медицинской организации

С 1 сентября 2023 года вступили в силу требования об обязательном использовании машиночитаемых доверенностей (МЧД) – электронного аналога доверенности на подписание электронных документов. Однако техническая возможность их применения в ЕГИСЗ пока не реализована федеральным сервисом.

В связи с этим для подтверждения права медицинского сотрудника подписывать СЭМД от имени медицинской организации необходимо наличие соответствующего внутреннего документа. Таким документом может быть:

  • Приказ о наделении сотрудника правом подписи;
  • Доверенность в бумажной форме;
  • Иной локальный акт, закрепляющий полномочия.

Данный документ должен храниться на объекте и быть доступным для проверки в случае необходимости.

  • No labels